中银策略:扰动增多,但估值修复的空间仍在
核心结论
“两会”临近,市场对经济和产业政策抱有预期,A股风险偏好易上难下,估值仍有向上修复空间美股映射。
观点回顾

01市场热点思考
上周A股主要指数高开低走,行业轮动加速,归因为外部扰动增多,美股市场的调整美股映射。1月美国PCE同比超预期,市场不得不继续修正此前对本轮联储加息的乐观预期。大类资产美债利率,美元反弹,金油比回撤,股票市场风险溢价有所上升,乐观情绪告一段落。我们认为美国经济衰退和通胀下行的趋势是较为确定的,但绝对增速尚在高位,加息预期反复对市场的扰动是阶段性的。

虽然海外紧缩升温,但国内货币政策宽松依旧,故对A股交易情绪影响有限美股映射。《四季度货币政策执行报告》显示一般加权贷款利率创统计以来的新低,继续呵护实体经济总需求扩张。从中观数据看,近期建筑开工率、地产周频销售,乘用车2月上旬销量,线下消费数据继续走强。结合“两会”临近,市场对经济和产业政策抱有预期,A股风险偏好易上难下,估值仍有向上修复空间。
展开全文

市场风格和行业上,阶段性回归均衡美股映射。对于A股从行业层面的展望,大概率高成长是趋势的,低估值价值是阶段性的。鉴于美债利率阶段反弹,高景气成长“茅指数”,“宁组合”面临一定回调的压力。对于开工强度数据验证和“两会”预期交易,短久期近段增长低估值价值股胜率有所提升。在海外产业映射和国内政策支持下,成长空间受益的TMT科技股仍偏强运行。

02大势及风格
近期市场延续弱势震荡,传统周期板块表现出强劲的复苏势头美股映射。高频数据释放经济恢复积极信号:高炉开工率快速上行,基建相关的石油沥青装置开工率也自2月出现明显回温,此外,贝壳重点50城市二手房日均成交也较1月同期明显上行。近期经济高频数据的走强带来周期板块的异动,传统周期股迎来估值修复。一方面是市场看到了高频数据的切实修复,印证了此前的复苏预期;另一方面,本轮估值修复行情消费与成长先行,而周期板块此前估值尚未出现明显修复行情,随着基本面预期的不断验证,传统资源品估值也迎来阶段性提振。
我们在年度策略中提到,从库存周期的角度当前我们正从主动去库的衰退后期逐步向被动去库的扩张早期过渡,随着政策持续发力见效,实体需求有望迎来实质性修复美股映射。疫情冲击过后的这一轮短周期,国内需求修复力度受限,本轮主动去库周期已经接近尾声。2023年国内有望率先开启新的库存周期。但我们认为,在海外需求走弱,国内新旧经济转型的背景下,传统经济需求修复的弹性依然值得观察。3月前,市场对于经济修复弹性的分歧并未消除。两会交易窗口期,前期估值持续承压的传统资源品在政策、数据预期的催化下成为年初以来第一轮估值修复行情的最后一棒接力。我们认为,随着3月起两会政策基调及经济数据的落地,市场对于传统周期的估值修复逻辑有望兑现,上半年角度来看,高增长空间的科技成长仍有望获得更大超额收益弹性。


03中观与行业
强、弱复苏路径下的行业选择美股映射。上周市场对于“预期和现实”的交易步频变动较快,在部分中观数据指引下,周一市场交易逻辑阶段性从 “弱现实”转向“强现实”,成长/价值普涨,价值行业相对收益更强,而周五交易逻辑则经历了阶段性的由“强预期”转向“弱预期”,预期修正带动成长价值普跌,价值跌幅更深。
以盈利弹性和PMI修复持续性为强/弱复苏划分标准来看,07年迄今,A股典型的复苏区间可以划分为3次强复苏(09年/16-17年/20年下半年)和2次弱复苏(13-14年/19年),复苏区间两类行业方向皆能取得正绝对收益,但强复苏阶段,低估值价值类行业更易获得相对收益,弱复苏阶段高估值成长类行业则更占优美股映射。
导致这种相对强弱分化的背后定价逻辑区别在于,强复苏阶段通常对应着十年期国债利率的显著上行,这对于以二三阶段长久期现金流占比为主的成长股分母端形成一定压制,而对于以次年g定价为主的短久期短现金流结构的价值股更为有利,而对于低估值价值股(一阶段定价主导,次年g对其定价权重影响更大)而言,强复苏也意味着次年g的更大弹性美股映射。
从23年全A盈利预测角度来看,基于实际GDP5.2%左右以及全年价格因素同比走弱的预测,2023年全年全A/全A非金融营收和盈利的弹性或在高个位数和小双位数左右,并不具备盈利能力的大幅改善空间,即价值股的次年g没有足够强成为主要逻辑瑕疵美股映射。这也意味着2023年或更像13-14年、19年这样的盈利弱修复年份,而和09年、16-17年这样的盈利强修复年份存在较大差异。
展望来看,两会前后,对于政策预期由“强预期”转为“弱预期”的路径难以证伪,而近期美国通胀韧性带动的美债利率高位震荡对于成长股分母端的压制同样存在,这或使得市场整体以及高/低估值方向短期皆会受到一定扰动,当前或处于下图“预期下调,短暂普跌”的阶段,但在预期和分母的扰动结束以后,市场会重新回归基于现实的分子端定价方向,无分歧的复苏路径,或使得大部分行业都有绝对收益能力,而对于相对收益而言,基于盈利弹性视角的弱复苏判断,逢低布局科技成长仍为较优方向美股映射。


行业表现前高后低美股映射。本周一级行业涨多跌少,但时间序列上呈现出前高后低的节奏。煤炭、钢铁、家电等一级行业录得明显修复,食品饮料、医药行业遭遇一定阻力,二级行业领涨行业主要集中在家居、厨电、煤炭、军工、产业互联网等细分方向。大类行业在周一普涨带动下,本周皆取得正相对收益,本周主要赚钱效应集中在周期资源行业方向。
成交额占比方面,趋势交易中的TMT软科技行业成交额占比延续高位,科技和消费大类周度成交额占比小幅回落,周期资源和金地稳大类方向成交额占比有一定幅度修复美股映射。分位水平来看,TMT软科技52周及3年滚动分位处于94%的较高水平,赚钱效应难度或有相应提升,但行情持续性仍有空间。

面板厂商库存去化逐步接近正常水平,面板有望进入上行周期美股映射。2021年年中以来面板价格持续回调,至2023年2月初已下行至历史低点。近期液晶电视面板价格触底回升,显示器面板、平板电脑面板等下行斜率也已较为平缓。
近期京东方、群创等面板大厂纷纷表示库存已逐步回归健康水平美股映射。下游需求端来看,根据液晶网数据,二线电视厂商已经开始回补库存,进入二季度后下游有望全面追加订单,Omdia预测也表示,小尺寸电视面板价格可望小涨 1~2 美元,至于还在现金成本之下的大尺寸电视面板价格有机会调涨 8~10 美元,面板行业有望逐步回归上行周期。

2023年春节后,工业与建筑链复苏斜率处于近几年来的中高水平美股映射。高频数据指标来看,2023年春节之后工业与建筑链均出现了一定的复苏。以春节后3周维度统计,2023年春节后复苏斜率处于2018年以来的中高水平,仅次于2021年,结构上乘用车轮胎开工率、石油沥青开工率表现尤为亮眼。


04一周市场总览、组合表现及热点追踪
十四届全国人大一次会议与全国政协十四届一次会议分别将于2023年3月4日和5日在北京召开,本次全国两会是新一届全国人大和全国政协的首次会议,新一届全国人大代表和全国政协委员将首次亮相,同时国家机构和全国政协也将进行五年一度的集中换届美股映射。根据各地政府工作报告透露的信息可以看出,稳定信心和稳定经济增长仍然是各地“两会”的主要议题,这一基调延续了2022年12月中央经济工作会议的精神,预计也将在即将举办的全国两会中提及。目前各省份将把提振信心和稳定经济增长作为2023年的重点工作之一,而优化营商环境、保护民营企业产权、解决民企困难等则是具体的实施措施之一。同时,各地政府也强调扩大内需、确保政策落实落地等,以促进整体经济运行的改善。此外,发展新能源、加快智能化制造和数字化转型,以及发扬各地优势特色产业也成为各地政府重视的热门选项。
地方两会的主基调依然以稳信心、稳增长为主美股映射。地方两会近期相继召开,2023年各地政府工作报告也已纷纷亮相,展示了地方政策发力的方向和特点。从各地政府工作报告透露的信息来看,稳信心、稳增长仍是各地“两会”的主基调,延续了2022年12月中央经济工作会议的精神。各地政府将继续秉持这一基调,致力于稳健可持续的经济发展。各省份普遍将提振信心、稳增长作为2023年的重点工作,优化营商环境、保护民营企业产权、解决民企困难等是具体措施之一。同时,各地也强调扩大内需、确保政策落实落地等,促进经济运行整体好转。此外,发展新能源、加快智能化制造和数字化转型,以及发扬各地优势特色产业也成为热门选项。
各地“以数强实”持续推进数实融合美股映射。党的二十大报告提出,加快发展数字经济,促进数字经济和实体经济深度融合,打造具有国际竞争力的数字产业集群。近年来,我国数字经济和实体经济融合程度不断提升,是市场需求拉动、科技创新驱动、数字产业推动、数字基础设施和人力资本支撑等共同作用的结果。目前各地方政府都在积极推进“制造”向“智造”转型升级,并大力进行智能化改造和数字化转型,以实现高质量发展。在近期政府工作报告中,上海、河北、四川、山东、北京等地表达了立足自身资源优势,加快智能化、数字化转型,促进数字经济与实体经济深度融合的强烈愿望。这些地区都把推进智能制造作为促进制造业转型升级和高质量发展的重要举措,大力推广新一代信息技术、先进制造技术和数字化管理技术,加速数字化转型步伐,提升企业生产效率和产品质量。同时,这些地区也加强了数字基础设施建设,优化数字经济生态环境,鼓励创新创业,促进数字经济与实体经济深度融合,为经济社会发展提供强有力的支持。

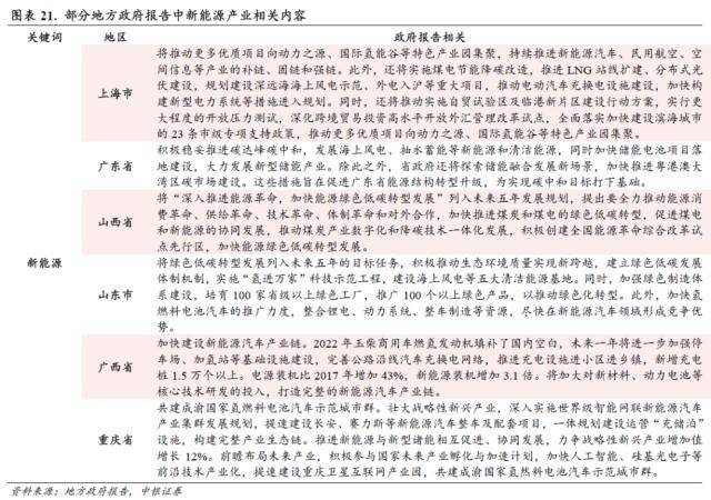
持续加码布局新能源产业信号频发美股映射。2022年,尽管疫情、芯片短缺、原材料价格上涨等多重因素持续扰动汽车产业,但在政策和市场的双重作用下,2022年,新能源汽车仍然实现了高速增长。在多地公布的2023年《政府工作报告》中,新能源汽车依然是高频出现的“关键词”。同时,中国的新能源产业已经进入了从政策扶持到以创新驱动为核心的关键阶段。各地政府工作报告中普遍提到了与能源产业相关的内容,如氢能源、风力发电、太阳能光伏发电、煤化工、锂电等项目规划。这些都预示着新能源产业将会得到更大的支持和投入。未来,中国将继续加强新能源产业的发展,打造更完整的产业链,加快技术创新和转化,推动新能源技术的成熟和普及。

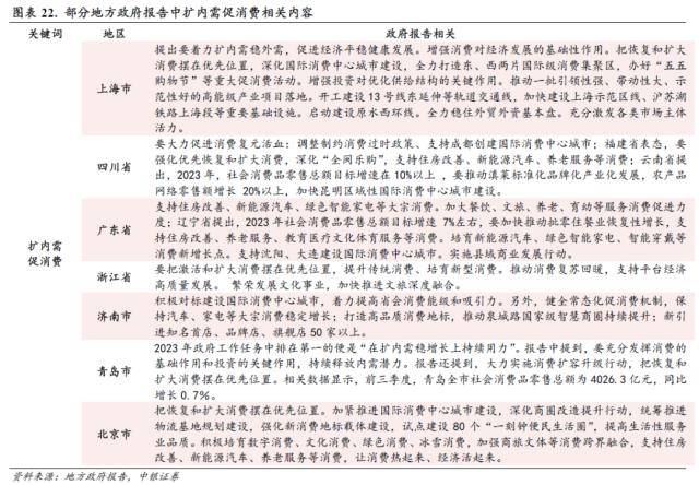
扩内需促消费依然是当下的首要任务美股映射。近期,各地政府纷纷加了扩大内需和促进消费的刺激政策,这一趋势得到了多个城市两会的进一步印证。针对性地增加居民收入是恢复和扩大消费的根本途径。此外,各地政府还采取了多项促进消费的政策,如发放消费券、景区门票减免等,以提振市场主体信心,释放强劲信号,为国内大循环提供有力支撑。消费作为最终需求和国内大循环的关键环节和重要引擎,将在当前和未来发挥着至关重要的作用。要恢复和扩大消费,首先要针对性地增加居民收入。此外,各地政府还采取了多项政策来促进消费,例如发放消费券和景区门票减免等,以提振市场主体的信心和释放强劲信号,为国内大循环提供有力支撑。消费是最终需求和国内大循环的关键环节和重要引擎,在当前和未来都将发挥着至关重要的作用。因此,将恢复和扩大消费摆在优先位置,必须通过多种渠道增加居民收入,让他们有能力消费。




05风险提示
逆周期政策不及预期,疫情发展超预期恶化美股映射。
来源:券商研报精选









评论