杭州银行(600926.SH):理财子公司杭银理财涉多项违规,遭罚60万元
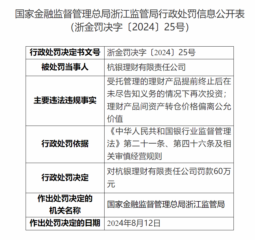
2024年8月16日,国家金融监督管理总局浙江监管局披露,对杭银理财有限责任公司发出行政处罚决定书(文号:浙金罚决字〔2024〕25号),因其在受托管理理财产品过程中存在违规行为,包括受托管理的理财产品提前终止后在未尽告知义务的情况下再次投资;理财产品间资产转仓价格偏离公允价值1万元理财。
根据《中华人民共和国银行业监督管理法》第二十一条、第四十六条及相关审慎经营规则,浙江监管局决定对杭银理财有限责任公司处以60万元罚款1万元理财。处罚决定日期为2024年8月12日。

图片来源:国家金融监督管理总局官网
以上内容与数据,与界面有连云频道立场无关,不构成投资建议1万元理财。据此操作,风险自担。
版权声明:如无特殊标注,文章均为本站原创,转载时请以链接形式注明文章出处。







评论